La cognition

Comment avons-nous su ce que nous connaissons ?

La question paraît simple et pourtant elle est décisive : d'où viennent les idées qui gouvernent notre regard sur le monde ? La réponse n'est pas unique. En français, le mot apprentissage renvoie classiquement à une transmission : un maître donne, l'élève reçoit. Pour la réception sans maître — l'auto-apprentissage — nous parlerons ici de découverte.

Une carte pour s'orienter

Il est utile de penser la cognition comme une chaîne où se succèdent des niveaux :

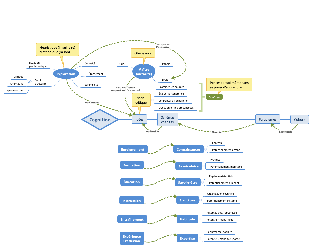
Mindmap de la cognition
Schéma synthétique : idées → schémas cognitifs → paradigmes → culture.

Écouter la version audio de cette carte heuristique :

Quels sont les modes d'acquisition (transmission et découverte) ?

Pour ne pas être simpliste, distinguons plusieurs modalités — chacune produit des effets différents sur la personne.

Transmission (apprentissage) :

Et pour l'auto-apprentissage, que nous nommons découverte : il naît quand la curiosité ou une impasse pratique pousse une personne à explorer par elle-même — c'est une rencontre entre une motivation intérieure et une situation problématique. L'apprentissage et la découverte forgent un regard : ils transforment la manière dont on interprète le monde.

Comment l'esprit critique intervient-il ?

L'esprit critique n'est pas un luxe : c'est la fonction qui met à l'épreuve les idées reçues. Il s'exerce selon quatre opérations principales : examiner les sources, évaluer la cohérence, confronter à l'expérience, questionner les présupposés. Sur le schéma, il est précisément l'opérateur qui convertit une idée en schéma cognitif valable — ou la rejette.

Autrement dit : obéir au maître (apprendre) reste souvent nécessaire ; penser par soi-même exige, en parallèle, un arbitrage critique fondé sur des preuves, une méthode et l'expérimentation.

Figures d'autorité et motifs d'exploration

Vous trouverez parfois sur votre chemin trois figures distinctes : le dṛṣṭā (celui qui voit), le paṇḍit (l'érudit qui formalise), et le guru (le maître reconnu, guide de vie). La tension productive naît quand la rébellion ou le désaccord face à une autorité devient le moteur d'une exploration sérieuse : la contestation peut être un motif légitime d'investigation — pourvu qu'elle se mue en méthode et non en simple posture négative.

Risques et garde-fous

Ces risques rendent nécessaire une double attitude : accueillir les enseignements utiles et, en même temps, exercer l'esprit critique et la mise à l'épreuve.